
先是停产、断货炒股配资开户平台,然后是价格暴涨,再到提交退市申请,网红痔疮药复方角菜酸酯栓(商品名“太宁”)的退市终成定论。
从申请到注销间隔近2年 痔疮治疗畅销药终退市
近日,国家药监局发布关于注销氯雷他定片等80个药品注册证书的公告。
据赛柏蓝梳理,此次注销清单包含多款临床常用药,涵盖抗过敏药物氯雷他定片、男性健康药物非那雄胺片、维生素补充药物维生素B2片及肛肠疾病护理药物复方角菜酸酯乳膏、复方角菜酸酯栓等(具体见文末)。
不过,这些药品绝大多数都不是独家产品,相关企业的批文注销也不影响其他持有同通用名批文产品企业的正常生产销售活动。
其中,复方角菜酸酯乳膏、复方角菜酸酯栓两款网红痔疮药均为西安杨森的“独家产品”,也就是说,批文注销后,相关产品最终将彻底退出市场,且无同通用名的其他产品替代。

药品注册证书是药品合法流通的核心法律凭证,一旦注销,对应药品即丧失生产、进口、销售及使用资格,不得再进入市场流通。
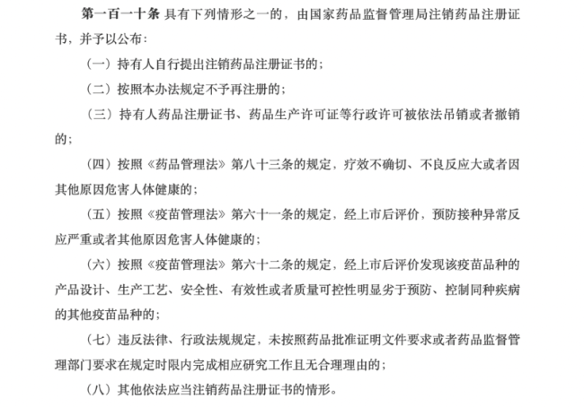
此次80个药品均属于“依申请注销”,依据《药品注册管理办法》第一百一十条规定,具备以下情形之一的,由国家药监局注销药品注册证书,并予以公布:

虽然多数药品注销的具体原因不得而知,但部分品种的退市早有预兆。
作为西安杨森的独家产品,复方角菜酸酯栓上市后曾进入过国内痔疮药市场销售前五。赛柏蓝进一步查询药渡数据发现,2025年第一季度公立医院终端复方角菜酸酯栓的销售额为24万元,2024年为2280万元。中康CMH-开思系统数据显示,在院外市场,2021-2023年复方角菜酸酯栓的销售额分别为7000万元、7800万元、7700万元。

一度畅销的产品最终退市,背后是原料供应长期难题。早在2023年,西安杨森便在致客户的沟通函中明确,基于复方角菜酸酯主要活性原料为天然提取且不可再生,目前全球范围已无原料可持续供应生产。鉴于此,自2023年11月起,西安杨森将停止复方角菜酸酯栓的供应,并已于2023年10月19日向国家药监局递交撤市申请。
复方角菜酸酯栓从提交申请到正式注销,间隔近2年。
价格高涨补位药物有哪些?
原料断供与退市曾引发这款产品下游市场的价格波动。撤市通知发布后,复方角菜酸酯栓价格涨幅超10倍,不少患者还通过互联网平台表达了对用药缺口的焦虑。
截至10月20日,赛柏蓝在京东平台查询发现,复方角菜酸酯栓仍有店铺在售,不过价格颇高,3.4g*6枚/盒的价格在800元-1000元不等。与2024年4月10日同一平台的价格相比,已有较大幅度的上涨,彼时同一规格的这一药品价格在245元-288元不等(以上价格均为不完全统计,不同店铺存在差异)。

截图来源:京东APP
庞大的市场压力进一步凸显了补位药的重要性,近年来我国痔疮患者人数出现上涨趋势,这一市场的药物销售也出现了明显的增长。米内网数据显示,2023年中国三大终端六大市场痔疮中成药销售额超过46亿元,同比增长4.78%;2024年上半年其销售额超过24亿元,同比增长3.18%。这一市场有哪些药可能可以补位?
从市场格局来看,根据米内网数据,2024年中国三大终端六大市场痔疮中成药产品TOP 10中,迈之灵片以35.56%的市场份额位居首位,马应龙麝香痔疮膏、麝香痔疮栓、肛泰栓分别以13.44%、7.16%、5.33%的份额紧随其后,且马应龙麝香痔疮膏、肛泰栓的同比增长率分别达9.60%、10.70%。
2024年中国三大终端六大市场痔疮中成药产品TOP10

今年已有142个药注销药品注册证书多数为“依申请注销”
赛柏蓝梳理发现,今年来国家药监局至少已经发布了四批药品注销注册证书的公告,涉及142个药品。
6月,国家药监局注销小儿电解质补给注射液等56个药品注册证书,均为“依申请注销”。
4月,国家药监局对安喘片等5个品种开展上市后评价后,自即日起停止安喘片、盐酸克仑特罗膜、盐酸克仑特罗栓、复方盐酸克仑特罗栓、复方羟丙茶碱去氯羟嗪胶囊在我国生产、销售、使用,注销药品注册证书。
公告同时明确后续处置要求,即药品上市许可持有人负责召回已被注销药品注册证书的药品。召回的药品,由药品上市许可持有人所在地省级药品监督管理部门监督销毁或者依法采取其他无害化处理等措施。
1月,颠茄磺苄啶片药品注册证书被注销,涉及80条信息。
此次公告未披露具体注销原因,但在此之前,国家药监局曾要求停止颠茄磺苄啶片在我国的生产、销售、使用,主要是依据《中华人民共和国药品管理法》第八十三条等有关规定,经评价,对疗效不确切、不良反应大或者因其他原因危害人体健康的药品,应当注销药品注册证书。已被注销药品注册证书的药品,不得生产或者进口、销售和使用。
颠茄磺苄啶片为复方制剂,主要药效成分包括颠茄流浸膏、磺胺甲噁唑、甲氧苄啶等,可用于治疗痢疾杆菌引起的急慢性菌痢以及其他敏感致病菌引起的肠炎。此次批量注销为年内涉及品种数量最多的一次。
一位业内专家对赛柏蓝分析道,从最新一批注销批文的产品来看,有的是已经纳入集采的产品,还有的是被创新药挤掉市场份额、销量比较差、利润不足的产品,总的来说,批文注销是市场的一种正常迭代。
附:注销药品注册证书目录
炒股配资开户平台
配资吧提示:文章来自网络,不代表本站观点。